400-008-5918 |

登录 安全退出 购物车
首页 > 新闻中心 > 新闻详情
国自然热门专题免疫相关文章案例-免疫检查点

Inhibitor

免疫检查点抑制剂

免疫检查点抑制剂(ICIs)已经改变了局部晚期或转移性实体瘤患者的治疗方法,并已成为与手术、化疗和放疗相当的癌症治疗的基石。

ICIs疗法的目标是免疫检查点——肿瘤利用这些分子来抑制免疫反应。通过阻断这些检查点,ICIs恢复肿瘤微环境(TME)内的免疫活性,释放出更强大的抗肿瘤反应。

在这些检查点中,PD-1和PD-L1 (T细胞上的受体及其配体分别在肿瘤和免疫细胞上表达)和CTLA-4(抑制T细胞活化的免疫调节受体)已成为关键的治疗靶点。

目前,6种靶向这些分子的ICIs(如pembrolizumab和nivolumab)已被fda批准作为恶性肿瘤的一线和二线治疗,包括非小细胞肺癌(NSCLC)、黑色素瘤和肾细胞癌。

尽管取得了这些进展,但反应率仍然有限;例如,在非小细胞肺癌中,大约48-58%的患者对ICI联合化疗有反应,而27-46%的患者对ICI单药治疗有反应。这突出了一个巨大的差距,因为许多患者没有从ICI中获得显着的临床益处。疗效通常受到原发耐药性(患者最初没有反应)和适应性耐药性(随着时间的推移而发展)的限制。

TME因子,如细胞因子、免疫抑制细胞和检查点蛋白表达,驱动耐药机制,影响反应变异性,并导致免疫相关不良事件,其中一些可能是严重的[1]。这些现状表明对预测性生物标志物的迫切需求,以更好地识别应答者,优化患者选择,并将风险降至最低。

biomarker


组织与血液生物标志物


目前的临床实践依赖于基于肿瘤组织的生物标志物,如PD-L1表达、肿瘤突变负荷(TMB;肿瘤DNA中增加新抗原呈递的突变数量)、微卫星不稳定性(MSI;反映DNA修复缺陷),以及免疫相关基因表达谱。然而,这些生物标志物有明显的局限性。

肿瘤组织检查存在侵入性、术后风险、报告及时性差等弊端。此外,单一活检往往不能捕捉到TME的空间异质性和动态免疫相互作用,只能提供肿瘤免疫景观的有限快照[4]

基于血液的生物标志物检测,无创且易于使用,可以实时监测全身免疫反应,使其适合于ICI治疗期间的连续评估。ICIs的有效性在很大程度上取决于促进免疫激活或产生阻碍疗效的TME细胞因子。

例如:

IL-6水平升高与ICI耐药性有关,因为IL-6增强调节性T细胞活性并抑制细胞毒性T细胞功能;

TGF-β通过抑制效应T细胞的增殖和激活来参与免疫抑制;

IFN-γ与有利的反应有关,反映了更积极的抗肿瘤免疫反应;

TNF-α也参与调节ICI的疗效,研究表明TNF-α可以上调肿瘤细胞上PD-L1的表达,可能导致适应性抵抗[2]

ICIs如何通过靶向免疫检查点来恢复T细胞活性,细胞因子分析能够评估治疗反应和耐药机制

Cytokine Array

免疫检测抗体芯片

为了捕捉免疫相互作用的复杂性,通过多路抗体阵列技术的多分析物分析可以同时检测多种细胞因子和免疫标记,包括那些低丰度的,具有高灵敏度和特异性。抗体阵列适用于各种样品类型,如血浆、肿瘤裂解物和TME特异性液体,这使得它们在定制ICI治疗、优化患者选择和推进免疫肿瘤学精准医疗方面具有重要价值[4,5]

最近的研究使用血液中的多重蛋白检测已经确定了预测患者对ICI治疗反应的免疫特征。通过分析多种免疫相关蛋白,这些研究揭示了区分应答者和非应答者的特定蛋白质特征,强调了抗体阵列在精确肿瘤学中的价值。

1

血浆蛋白图谱,揭示治疗耐药机制   


杂志名称:J Immunother Cancer 

影响因子:10.3/Q1

文献题目:Longitudinal plasma proteomic profiling of patients with non-small cell lung cancer undergoing immune checkpoint blockade

作者单位:以色列理工学院

本实验所用产品:AAH-BLG-1000(同时检测人类样本中1000个蛋白质表达趋势)

实验样品:血浆

研究简介:在一项针对接受ICI治疗的非小细胞肺癌患者的综合蛋白质组学研究中,Harel等人使用抗体阵列分析了1000个血浆蛋白,发现CXCL8和CXCL10是与年龄和性别相关的耐药标志物。高水平的这些中性粒细胞募集趋化因子与不良反应和免疫抑制途径相关。无应答者表现出更高的中性粒细胞相关蛋白表达,如GRO、PLAUR和PILRA,这些蛋白与免疫逃避途径(MAPK、NF-kB、JAK-STAT)有关,并富含支持细胞增殖和免疫抑制的蛋白,特别是在嘧啶和腺苷代谢方面。值得注意的是,联合治疗(ICI与化疗)提高了应答率,这表明针对这些免疫抑制和代谢谱可以帮助克服耐药性[1]

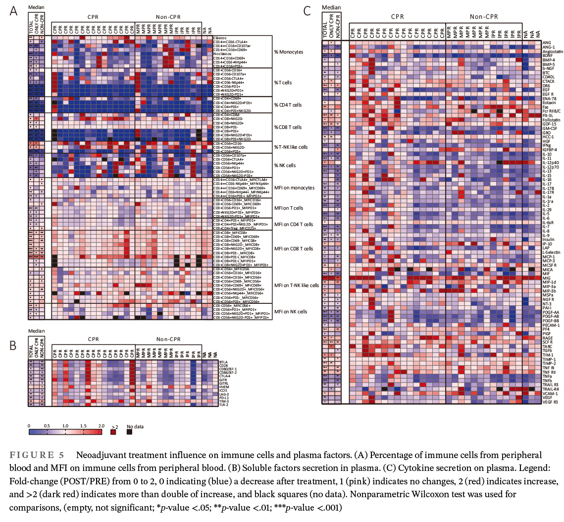
2

免疫抑制细胞因子谱预测病理反应


杂志名称:Clin Transl Med

影响因子:7.9

文献题目:Blood biomarkers associated to complete pathological response on NSCLC patients treated with neoadjuvant chemoimmunotherapy included in NADIM clinical trial

作者单位:耶罗-马亚达本田门大学医院

本实验所用产品:GSH-CAA-4000(同时检测200个人类微量表达功能性细胞因子)

实验样品:血浆

研究简介:Laza-Briviesca等人发现了基于血液的细胞因子生物标志物,可预测IIIA期NSCLC患者接受新辅助化疗免疫治疗的完全病理反应(CPR)。基线分析显示,CPR患者的神经营养因子(NT-3, b-NGF)和VEGF-D水平较低,表明免疫环境的抑郁性较低。治疗后,CPR患者表现出免疫激活标志物(4-1BB、MCSF、PARC)增加,免疫抑制因子(Flt-3L、MPIF-1)水平降低,表明通过免疫重编程增强了抗肿瘤反应。本研究提出细胞因子谱分析作为一种无创预测CPR的方法,指导非小细胞肺癌bb0的个性化治疗策略

3

联合治疗增强免疫激活


杂志名称:Clin Transl Med

影响因子:5.9/Q1

文献题目:TLR5 agonists enhance anti-tumor immunity and overcome resistance to immune checkpoint therapy

作者单位:韩国全南国立大学医学院

本实验所用产品:AAH-BLM-1000(分析小鼠样本中1000个细胞因子表达谱)

实验样品:细胞上清

研究简介:像三阴性乳腺癌和黑色素瘤这样的侵袭性癌症通常会抵抗治疗。Gonzalez等人探索了将ICIs与TLR5激动剂CBLB502联合使用,CBLB502是一种从细菌鞭毛蛋白中提取的化合物,通过TLR5受体激活免疫途径,以增强耐药癌症的抗肿瘤免疫。利用抗体阵列和流式细胞术,他们分别分析了62和32种细胞因子,以捕获免疫激活和抑制。关键发现显示,无应答者的抑制性细胞因子(G-CSF、CXCL5)升高,而长期应答者的IL-15、GM-CSF、IL-2、IL-13和IFN-γ升高,促进NK和T细胞活化,同时降低IL-10。再次挑战的幸存者显示免疫记忆标记(IL-15, CXCL9, IFN-γ),表明持久的反应。该研究表明,ICI治疗联合TLR5激动剂可以将肿瘤环境从抑制转变为激活,通过联合治疗和生物标志物驱动的监测[7]为耐药癌症提供了一种靶向方法。

抗体阵列


结论


抗体阵列通过实现基于生物标志物的个性化,显示出在ICI治疗中推进精准医学的巨大潜力。通过识别关键的生物标志物,抗体阵列有助于预测患者的反应,结合临床信息能够根据个人情况定制治疗方法。

细胞因子谱分析不仅有助于选择适合ICI治疗的候选药物,还有助于实时监测以改进治疗策略,包括重新评估初始无反应者。

[1] Harel, M., et al. "Longitudinal Plasma Proteomic Profiling of Patients with Non-Small Cell Lung Cancer Undergoing Immune Checkpoint Blockade." Journal for ImmunoTherapy of Cancer, vol. 10, 2022, e004582. 

[2] Wang, M., et al. "The Role of Cytokines in Predicting the Response and Adverse Events Related to Immune Checkpoint Inhibitors." Frontiers in Immunology, vol. 12, 2021, 670391.

[3] Sharma, P., et al. "The Next Decade of Immune Checkpoint Therapy." Cancer Discovery, vol. 11, no. 4, 2021, pp. 838–857. 

[4] An, H.J., Chon, H.J., and Kim, C. "Peripheral Blood-Based Biomarkers for Immune Checkpoint Inhibitors." International Journal of Molecular Sciences, vol. 22, no. 17, 2021, 9414.



通过邮件收到学术资源和优惠信息

微信公众号

地址:广州市黄埔区科学城瑞和路79号
电话:400-008-5918
邮箱:support_cn@raybiotech.cn
传真:
Copyright © 2024 RayBiotech 版权所有粤ICP备10086776号